各学院、单位:
2025年度专业技术职务评聘工作将于近日正式启动,现将系统填报有关事项通知如下:
一、选择师大评审(仅限师大编教师):
2025年度专业技术职务评聘工作将于近日正式启动,根据省人力社保厅要求,我校专业技术职务评聘工作依托浙江省专业技术职务任职资格申报与评审管理服务平台(以下简称“系统”)开展,实行系统申报、系统审核、系统评审。本年度申报人员可参考《开云kaiyun官方网站关于专业技术职务申报条件的若干意见(修订)》(浙师人字〔2021〕30号)和开云kaiyun官方网站关于印发专业技术职务评聘工作实施方案(修订)的通知(浙师人字〔2023〕14号)(详见附件1),进入职称评审系统填报信息并提交相应佐证材料。现将填报和审核工作有关事项通知如下:
(一)、省职称系统地址
访问地址:https://zcps.rlsbt.zj.gov.cn
申报人员点击个人用户登录,输入本人政务服务网用户名和密码,即可进入系统。具体使用详见专业技术职务平台操作流程。
申报人增加或修改的信息均需提供佐证材料,佐证材料均不用提交纸质稿只需在系统中上传即可。
(二)、填报流程及注意事项
1.个人系统填报流程:个人登录系统完善个人基本信息-完善个人业绩档案库信息(填写用于职称申报的相关业绩)-学院(单位)审核业绩-个人进行职称评审申报-选择相应学院(单位)受理点进行审核-学校审核-申报人员公示。
2.业绩档案填报详见业绩档案填报说明,请申报人员如实填写各项业绩成果后,通知本学院(单位)人事秘书审核业绩档案。
3.申报人员申报注意事项:请仔细阅读个人用户操作使用手册和专业技术职务平台操作流程,并在进度安排中的各项截止时间之前完成业绩档案填报和职称评审申报,逾期不再受理。
(三)、进行职称系统申报(非填报业绩档案)时,论文需上传学术不端报告(中文期刊)或索引证明(外文期刊)。学术不端报告由学院(单位)在6月23日向图文信息中心提交开取(暑假期间,图书馆因值班制度开取会很慢,为避免影响申报,集中提交安排在6月23日之前),详细格式见学术不端检测文件夹(附件2)。
(四)、申报人员申报完成后填写申报人员信息采集表和申报人员业绩(附件3)并由学院(单位)汇总后将总表格(电子版)发送至rsb@zjnu.cn邮箱。
(五)、根据高校教师专业发展需要,教师晋升高一级专业技术职务须达到相应专业发展培训学时,在专业技术职务晋升的周期内(近五年),参加教师专业发展培训不低于450学时,即每年参加培训不低于90学时。50周岁(不含)以上不作要求。请申报人员及时登录人事处学时系统完成专业发展培训学时的填报。
学时系统的具体操作说明如下:
教职工登记学时信息请按照如下说明操作: http://rsc.zjnu.edu.cn/2020/0602/c17516a324796/page.psp
(六)、本年度申请教师资格证已通过学校审核的人员在申请时,教师资格证号码填写“2025年申请已通过”,佐证材料上传通过人员具体名单见附件。
二、选择行知评审:
本年度申报人员可参考《开云kaiyun官方网站关于专业技术职务申报条件的若干意见(修订稿)》(浙师行知人〔2022〕5号)(详见附件)进入职称评审系统填报信息并提交申报材料,系统直接读取的信息不用提供佐证材料,请申报人在系统读取信息的基础上如实增减、修改申报信息,申报人自行增加或修改的信息原则上均需提供佐证材料。学术不端报告、索引证明提交纸质稿到学院,思想政治鉴定表、承诺书签章后上传到系统后再将纸质稿提交到所在学院。其他佐证材料均不用提交纸质稿只需在职称系统中上传即可。
(一)职称申报系统登录及应用说明:
1.登录:浙师大主页→网上办事大厅→登录→点击“人事系统”→“职称评审”进入下列页面填写申报信息(具体界面请看附件)。
2.复制历史填报信息: 2024年已在职称系统中填写信息而未晋升成功今年需要再次申报者,点击页面右上角红色字体“复制历史填报信息”,退出后重新登录即可复制往年申报时填写的信息。
(二)本年度申请教师资格证已通过浙师大审核的人员在申请时,“教师资格证”模块填写要求如下:教师资格证号码填写“2025年申请已通过”,通过人员具体名单见附件。在“说明”中上传附件即可。
(三)、根据高校教师专业发展需要,教师晋升高一级专业技术职务须达到相应专业发展培训学时,在专业技术职务晋升的周期内(近五年),参加教师专业发展培训不低于450学时,即每年参加培训不低于90学时。50周岁(不含)以上不作要求。请申报人员及时登录学时系统完成专业发展培训学时的填报。
学时系统的具体操作说明如下:
1.教职工登记学时信息请按照如下说明操作:
http://rsc.zjnu.edu.cn/2020/0602/c17516a324796/page.psp
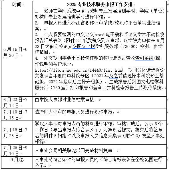
三、本年度专业技术职务评聘工作初步安排如下:

注:以上时间为初步安排,如有调整另行通知。
四、特别提醒:
1. 申报人员应对申报材料的真实性和准确性负责,佐证材料应为成果正式获得时间,全校公示开始前,无法证明为当年6月30日前取得的成果,不得填入当年度申报材料中。如填写不符合申报要求的申报材料,一经查实,取消其当年申报资格。对有弄虚作假行为和学术不端行为者,一经查实,取消其当年申报资格,3年内不得申报;已聘任相应专业技术职务的,按照有关规定予以撤销,3年内不得申报。
2. 申报正高级、副高级职务的校外同行评议采取电子形式,请申报正高级、副高级职务的人员分别提前准备好3篇、2篇送审代表作的电子化处理,2024年已参加过的可使用2024年的校外同行评议成绩。
3.所填报论文的文献检测报告他引相似比不得超过30%,自引不得超过50%,他引、自引的范畴限正式公开发表的论文、著作等文献资料。
4.申报教师系列职称须有1年及以上担任班主任、辅导员(含兼职辅导员)、党支部书记、党建导师等思想政治工作经历,或支教、扶贫、参加孔子学院及国际组织援外交流等工作经历,并考核合格。
5.青年教师的认定年龄为45周岁以下(出生日期截止到当年的6月30日)。
6.使用校职称系统填报的申报人员,其论文学术不端检测报告和检索证明纸质稿由所在单位统一交至人事处。
7.根据浙江省人社厅印发的《进一步落实和扩大高等学校人事管理和收入分配自主权的若干意见》(浙人社发〔2025〕3号)文件要求,“双肩挑”人员须具有副高级专业技术职务或5年以上中级专技职务任职经历。
开云kaiyun官方网站人事部
2025年6月19日
